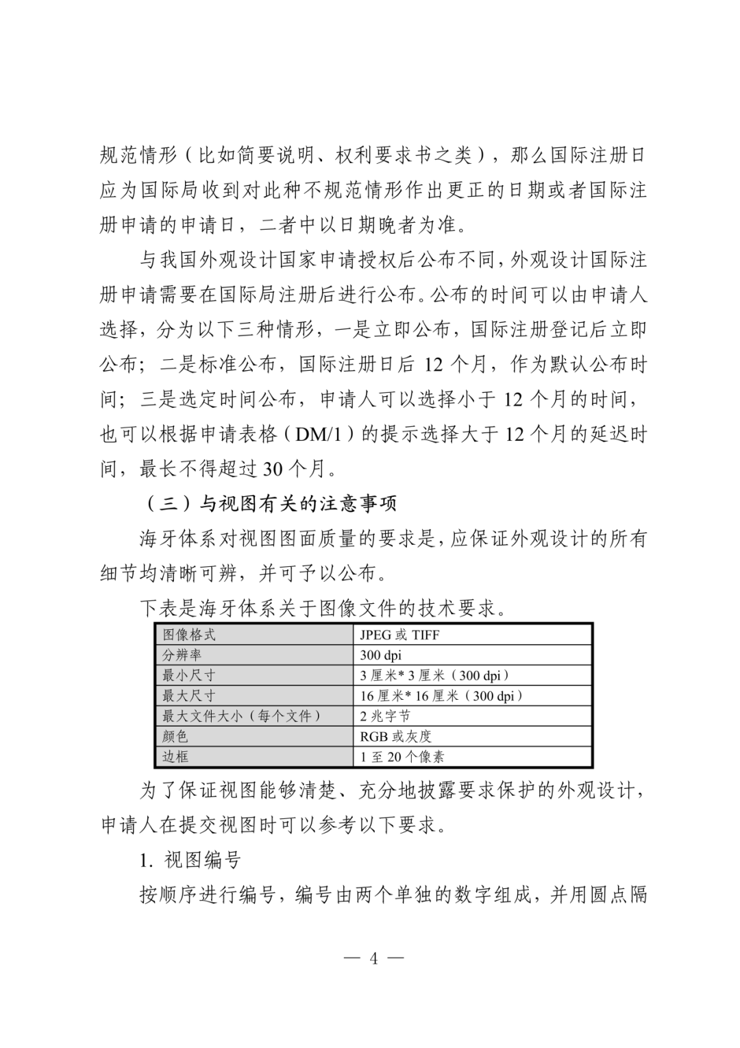
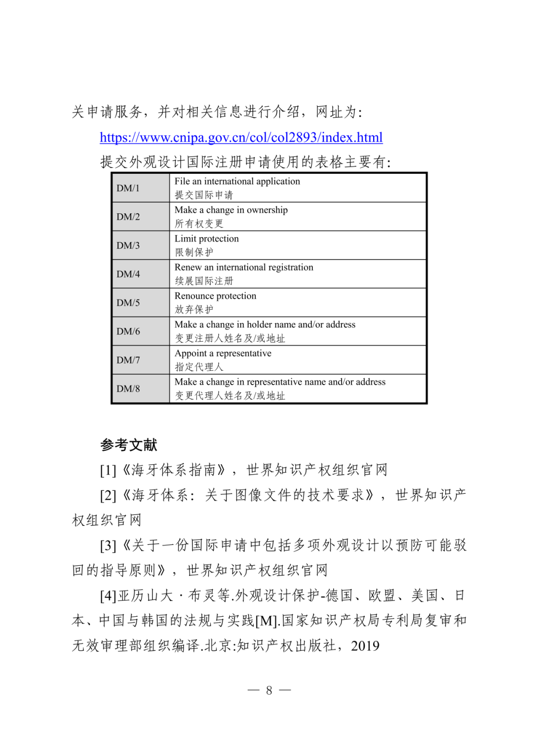
当前位置: 本站首页  >  信息服务  >  动态资讯  >  正文

动态资讯

[业界资讯]《关于外观设计国际注册申请的指引》发布

发布时间:2023-11-03     浏览量:


为深入贯彻落实《“十四五”国家知识产权保护和运用规划》任务部署,加强知识产权源头保护,强化知识产权申请注册质量监管,助力创新主体高效合理使用海牙体系开展全球产品布局,促进外观设计创新能力提升,国家知识产权局组织编写了《关于外观设计国际注册申请的指引》,供相关创新主体参考使用。


   
图片    
图片    
图片    
图片    
图片    
图片    
图片    



来源:国家知识产权局政务微信